Research Article
Available Online: 25 Sep 2025
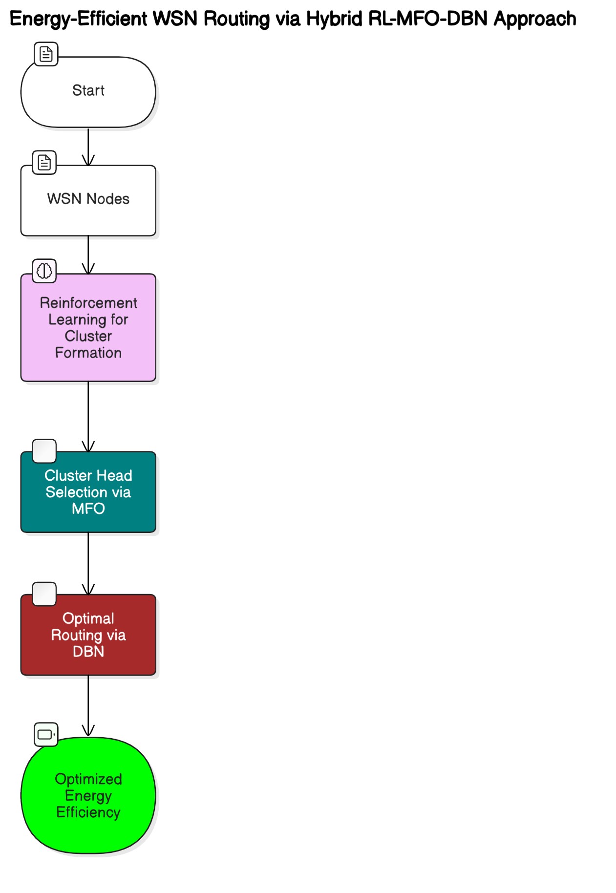
Optimizing Cluster Head Selection and Routing in 5G WSNs: A Reinforcement Learning and Deep Learning Approach
Volume 2
-
Vijayakumar Kadumbadi
kvijayakumar@panimalar.ac.in -
Thirumaraiselvan Packirisamy
thirumarai@apec.edu.in -
Sivakumar B
sivakumb2@srmist.edu.in -
Seenuvasan P
pseenuvasan@aucev.edu.in
